热点推荐
- ·商权17周年庆:不忘初心,牢记使命,
- ·博奥生物:创造中国自己的生物芯片--
- ·重大科技专项:服务国家目标--中国国
- · 教程:消费者如何领用兑换币并兑换
- ·商权由初级到中级,再到高级的过程,
- ·百家党政媒体与政府网站纷纷报道转载
- · 定推集团为何能带来零成本赚大钱,
- ·书写科学发展的精彩答卷--“十一五
- ·定推集团为何能合法合规地带来零成本
- ·广西鹿化公司提前一年完成“十一五”
- ·广招无产者,同走富裕路,共同实现有
- ·日入1000元的快餐厅,利用“定推大促
- ·定推一折购礼品赠品应用市场前景广阔
- ·上海拟将禁烟扩至室内工作场所--中国
- ·“十一五”农村饮水安全任务超额完成
- ·世界屋脊上的“吉祥天路”——记青藏
相关链接
入编邀请更多>>
2010版国情
首批创始商权币323倍利益核算及原理简图
2021-04-09
编者按:
您在阅读本文过程中如有不适,请马上关闭离开,以免“练功不成,反而走火入魔”,反噬影响您的好心情。
因为人是分层的,资源是有限的,天上是不会掉馅饼的。所以不同阶段购买和使用商权币的利益区别是很大的,所以每个人都只能阅读自己认知范围内的“葵花宝典 ”,赚到自己认知范围内的钱,抓住自己认知范围内的机遇,古今中外,概莫能外,除非相信“相信的力量”。
抓住货币进化为权币的最大利益节点,把323倍利益装进口袋
商权联盟成员争先抢位首批创始商权币,坐享323倍最大利益节点
各大媒体同步发布“关于邀请马斯克、比尔盖茨等头部企业家认购首批创始商权币的公开信”
首批创始商权币全部抢完即自动进入第二阶段,且最晚不会晚于2021年6月1日零点前。
自进入第二阶段开始,创始增值将由第一批的27倍降至9倍,月度分红将由首批发行的1.2%至13.5%每月降至第二批的1.2%至9%每月。

同样是买商权币,为啥收益差别就那么大呢?在发行阶段,最早的购买者能坐等购买本金的27倍创始增值和年度15%~162%的每年分红进帐,而99%的普通购买和使用者却只能每年分红15%至6%。
首批创始商权币销售合同及附件
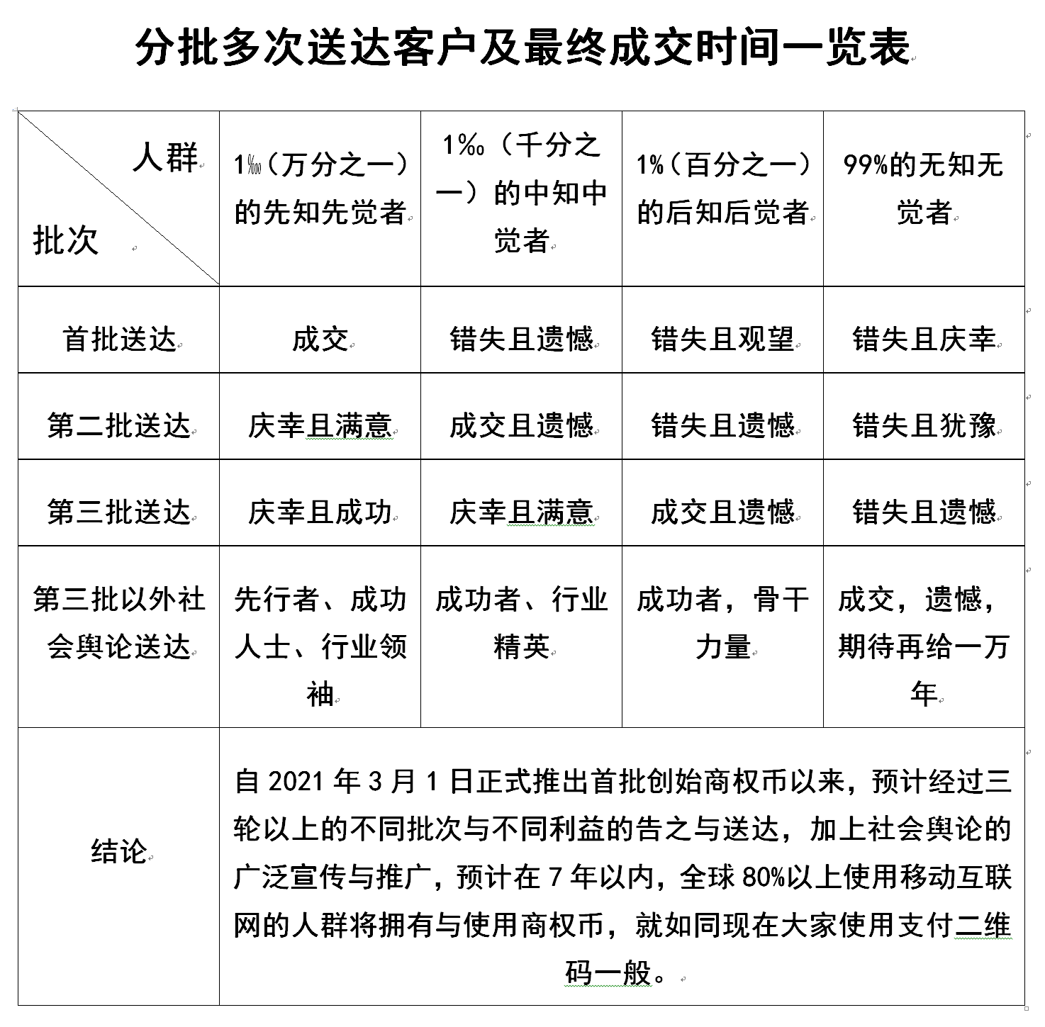
分批多次送达客户及最终成交时间一览表
因为人是分层的,资源是有限的,天上是不会掉馅饼的。所以我们针对不同企业与人群规划设计了不同的送达成交模式及使用通道,其中占比约万分之一的领袖型人物在我们首次首批创始商权币的精准邀请函送达后即可成交,他们是这个社会的先行者、成功人士与行业领袖,约千分之一的在送达2次后成交,他们是这个社会的成功者与行业精英,约百分之一的人在送达三次后成交,他们是这个社会的成功者与骨干力量,约99%的人在经过三次送达之后,再加上社会舆论的反复提醒,最终终于购买与使用了商权币,并享受了商权币带来的普惠价值,他们是这个社会的最坚定基石。

一分钟了解商权的理论基础、历史责任与首批创始商权币323倍的预定增长轨迹
看透法定货币、比特币等数字代币以及商权币的本质,进能抓住最好的投资窗口,退能守住不做韮菜的底线
商品的使用价值与价值加上投资价值,商品就变成了商权;货币的价值尺度和流通手段加上投资功能,货币就变成了权币(商权币)。
商品进化为商权,货币进化为权币(商权币),这是自原始社会末期产品有了剩余并开始交换以来,历经万年量变积累上的质的重大飞跃,是万年一遇的机遇,是历史发展进步的必然,必将造就一大批千万、亿万富豪,必将在人类造富史上写下最光辉灿烂的一页。

我的名字叫商权,我们都是商权人
商权大事记:19年持续经营、求索与坚持,只为找到商权真谛
中国商权集团:立足中国,面向全球的商权理论、时代、产业的发起者、投资者与推进者
相关链接
- 商权由初级到中级,再到高级的过程,也是我们从推广普
- 北京政研院关于做好投资与资产管理,以便将最大利益装
- 商权当下最大的两大合作价值:万年一遇的理财通道与从
- 三个角度看商权:万年一遇的理财通道、投资机遇以及炒
- 关于邀请财富管理行业骨干与精英加盟商权万人全职团队
- 权币在不同节点的利益安排、推进进度及所有客户成交时
- 首批创始商权币323倍利益核算及原理简图
- 关于邀请马斯克、比尔盖茨等头部企业家认购首批创始商
- 商权大事记:19年持续经营、求索与坚持,只为找到商权
- 致力让经营管理像拼图一样简单容易的拼图易集团
- 拼图易推出VIP贵宾会员,以最低成本让经营管理与双创
- 喜讯:拼图易集团获评“电子商务可信交易试点单位”
- 广招无产者,同走富裕路,共同实现有钱、赚钱、省钱与
- 从一无所有到年入千万,定推让您依次实现有钱、赚钱、












